非凡娱乐

这里写上图片的说明文字(前台显示)

股票代码:300534
当前股价
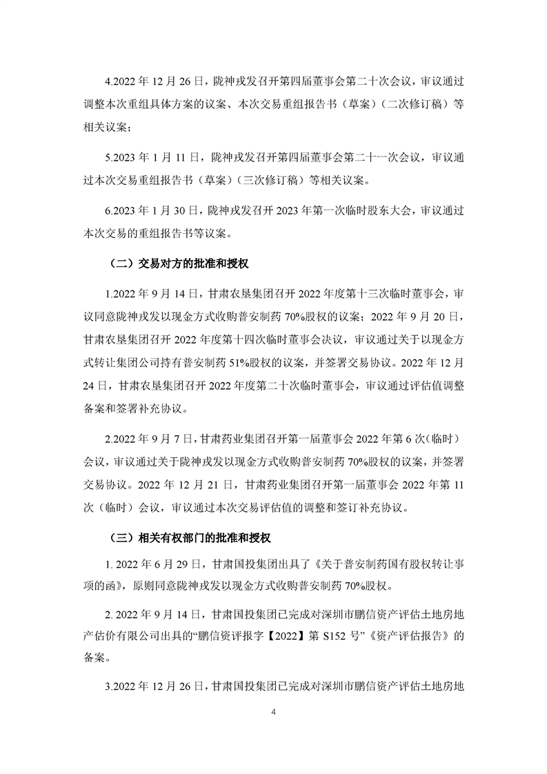
1920_250px;

您当前的位置:非凡娱乐 > 投资者关系 > 公司公告

投资者关系

股票信息 公司公告 投教专栏

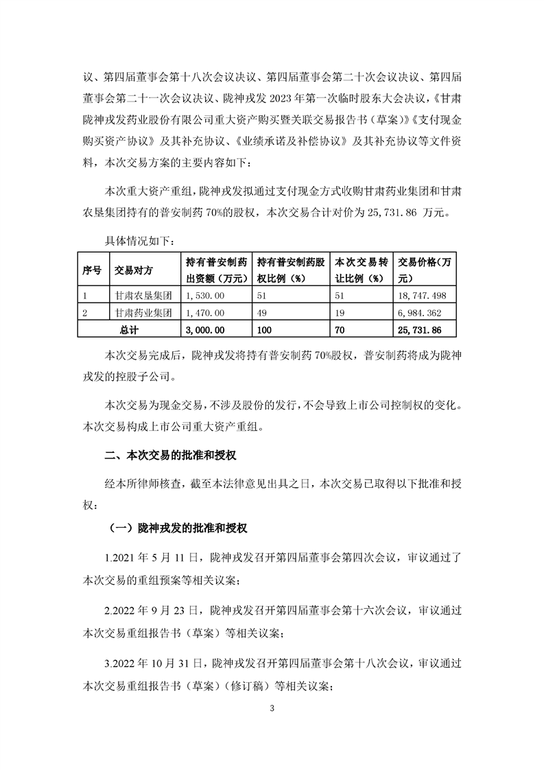
北京大成律师事务所关于甘肃非凡娱乐药业股份有限公司重大资产购买暨关联交易之实施情况的法律意见

来源: 作者: 时间:2023-2-8 阅读:








上篇:

下篇:

扫一扫关注非凡娱乐

  • 105_105px;
  • 105_105px;

Copyrights © 2017-2025 All Rights Reserved 版权所有 非凡娱乐 设计制作 证书编号:(甘)-非经营性-2024-0018

温馨提醒
icon
尊敬的用户,为了获得更好的用户体验,建议您使用高版本浏览器来对网站进行查看。
一键下载放心安装
×