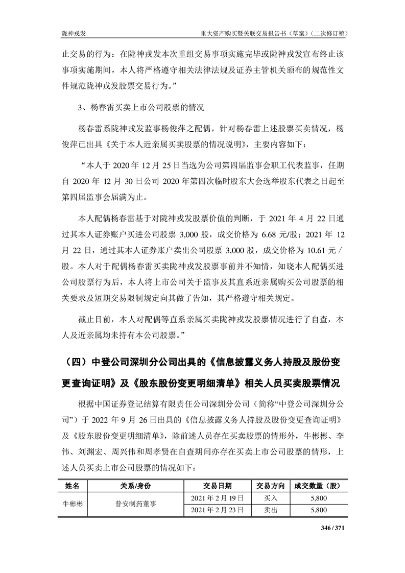
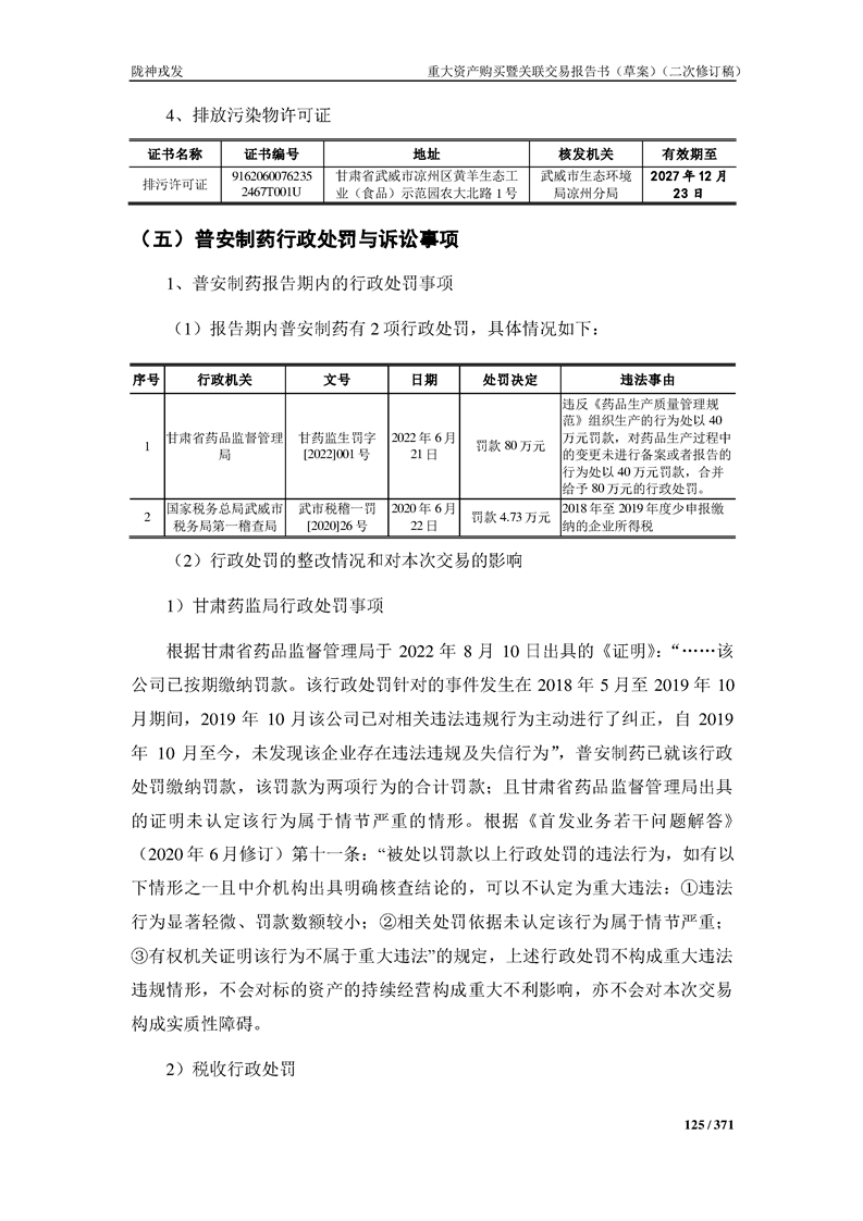
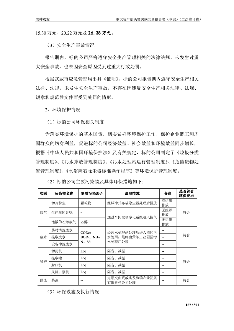
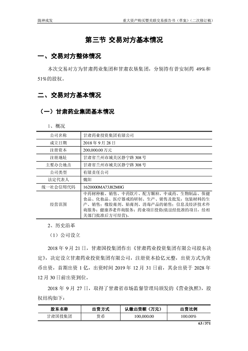
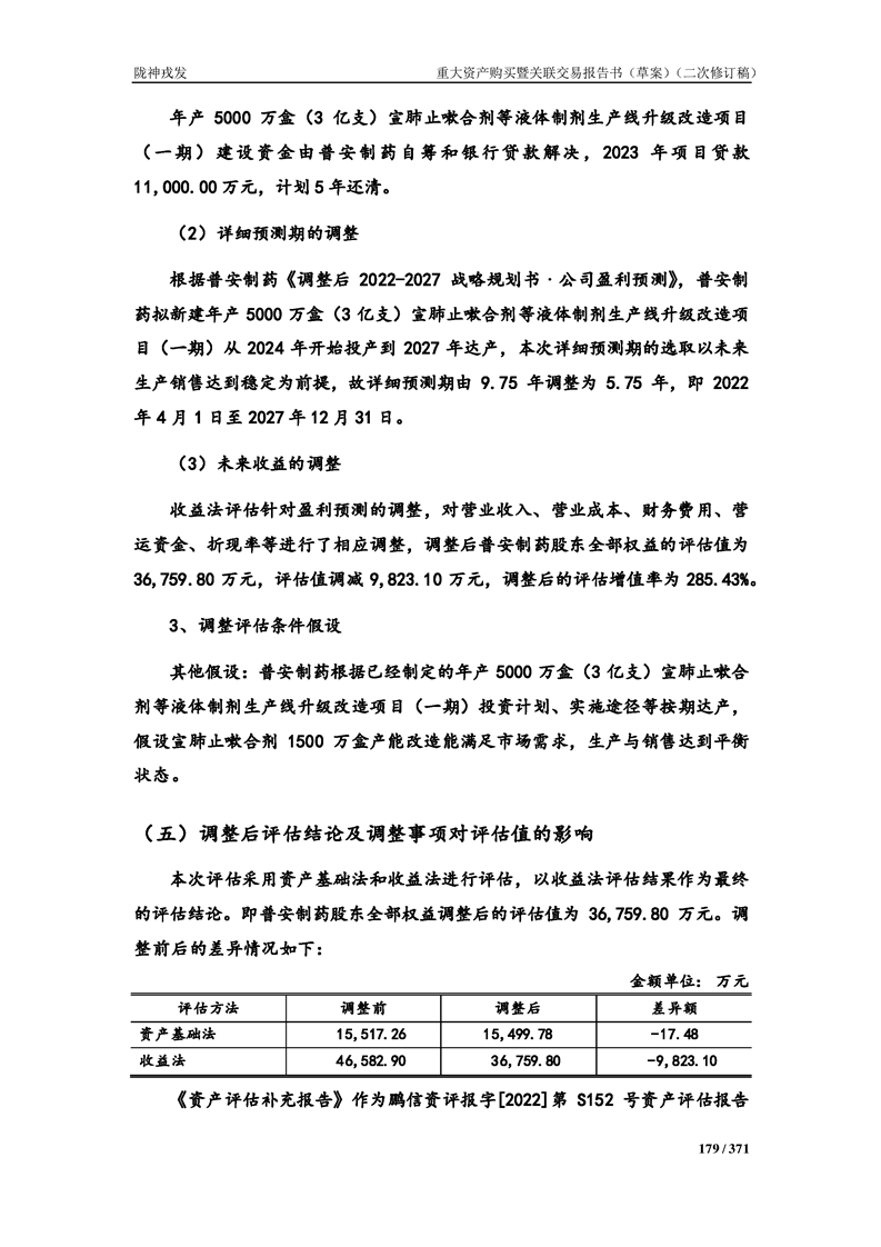
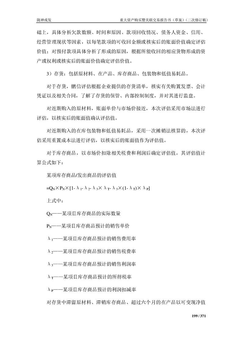
非凡娱乐

这里写上图片的说明文字(前台显示)

股票代码:300534
当前股价
1920_250px;

您当前的位置:非凡娱乐 > 投资者关系 > 公司公告

投资者关系

股票信息 公司公告 投教专栏

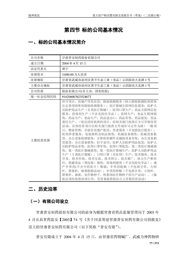
甘肃非凡娱乐药业股份有限公司重大资产购买暨关联交易报告书(草案)(二次修订稿)

来源: 作者: 时间:2022-12-27 阅读:




















































































































































































































































































































































































上篇:

下篇:

扫一扫关注非凡娱乐

  • 105_105px;
  • 105_105px;

Copyrights © 2017-2025 All Rights Reserved 版权所有 非凡娱乐 设计制作 证书编号:(甘)-非经营性-2024-0018

温馨提醒
icon
尊敬的用户,为了获得更好的用户体验,建议您使用高版本浏览器来对网站进行查看。
一键下载放心安装
×