国产“三药”,新增“新冠肺炎”适应症
来源:蒲公英 作者: 时间:2020-4-15 阅读:
此前,国新办举行的新闻发布会中,将连花清瘟颗粒和胶囊、金花清感颗粒、血必净注射液、清肺排毒汤、化湿败毒方、宣肺败毒方并称为明显疗效的“三药三方”。
据国家中医药管理局科技司司长李昱介绍,鉴于“三药”(金花清感颗粒、连花清瘟颗粒和胶囊、血必净注射液)在此次疫情中发挥的重要作用和取得的良好的临床证据,国家药监局已经批准将治疗新冠肺炎纳入到“三药”的新的药品适应症中。
连花清瘟胶囊
连花清瘟颗粒
今天(4月14日),以岭药业发布午间公告称:石家庄以岭药业股份有限公司和公司全资子公司北京以岭药业有限公司收到国家药品监督管理局下发的连花清瘟胶囊和连花清瘟颗粒的关于新增适应症申请的《药品补充申请批件》
莲花清瘟胶囊用于新冠肺炎的审批结论为“根据《中华人民共和国药品管理法》有关规定以及疫情救治临床实践,批准发给莲花清瘟胶囊处方药说明书,处方药说明书中【功能主治】项除原批准内容外,增加”在新型冠状病毒肺炎的常规治疗中,可用于轻型、普通型引起的发热、咳嗽、乏力。

网传盖有国家药品监督管理局的补充批件
血必净注射液
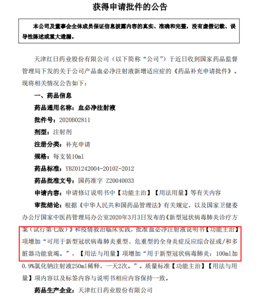
4月14日,红日药业发布公告称,于近日收到国家药品监督管理局下发的关于血必净注射液新增适应症的《药品补充申请批件》,【功能主治】项增加“可用于新型冠状病毒肺炎重型、危重型的全身炎症反应综合征或/和多脏器功能衰竭。”

药品通用名称:血必净注射液
批件号:2020B02811
剂型:注射剂
注册分类:补充申请
规格:每支装10ml
药品标准:YBZ01242004-2010Z-2012
药品批准文号:国药准字 Z20040033
申请内容:申请修订说明书中【功能主治】【用法用量】等有关内容
审批结论:根据《中华人民共和国药品管理法》有关规定,以及国家卫健委办公厅国家中医药管理局办公室2020年3月3日发布的《新型冠状病毒肺炎诊疗方案(试行第七版)》和疫情救治临床实践,批准血必净注射液说明书:
【功能主治】项增加“可用于新型冠状病毒肺炎重型、危重型的全身炎症反应综合征或/和多脏器功能衰竭。”,
【用法与用量】项增加“用于新型冠状病毒肺炎:100ml加0.9%氯化钠注射液250ml稀释,一天2次。”。
质量标准【功能主治】【用法与用量】项内容以及标签内容与说明书相应内容保持一致。
血必净注射液在新型冠状病毒肺炎疫情期间,作为中医和西医治疗方案共同推荐的中成药,连续被纳入《新型冠状病毒肺炎诊疗方案(试行第四版)、(试行第五版)、(试行第六版)、(试行第七版)》,体外抗病毒筛选实验结果显示:血必净注射液具有显著抑制新型冠状病毒感染诱导的炎症因子过度表达的作用。同时,血必净注射液作为治疗重症肺炎及脓毒症的代表性药物,因临床疗效突出,循证证据基础扎实,得到广大中西医临床专家的认可及推荐。
金花清感颗粒

3月31日国家药监局发布金花清感颗粒转换为非处方药的公告,公告指出金花清感颗粒用于单纯型流行性感冒轻症。企业说明书备案时间:2020年3月30日前。
3月4日国家卫生健康委办公厅、国家中医药管理局办公室联合印发《新型冠状病毒肺炎诊疗方案(试行第七版)》,金花清感颗粒作为医学观察期中药被推荐。
说明书重点内容:
金花清感颗粒用于单纯型流行性感冒轻症:
1. 服药期间不宜同时服用滋补性中药、其他中药;
2、运动员及脾胃虚寒者慎用;
3、特殊人群在医师指导下服用:高血压、心脏病、糖尿病、肾病、孕妇、哺乳期妇女、儿童及老龄人群、肝病、用药前肝功能异常或既往有肝脏病史者。
金花清感颗粒是2009年在抗击甲型H1N1流感中研发出的有效的中药,该药对治疗新冠肺炎的轻型、普通型患者疗效确切,可以缩短发热时间,能提高淋巴细胞、白细胞复常率,还能改善相关免疫学指标。近期,金花清感颗粒又被国家药监局作为甲类非处方药管理,可以很好地满足临床救治的需要。
上篇:
下篇:



