官方发布《中国-世界卫生组织新型冠状病毒肺炎(COVID-19)联合考察报告》
来源: 作者: 时间:2020-3-1 阅读:
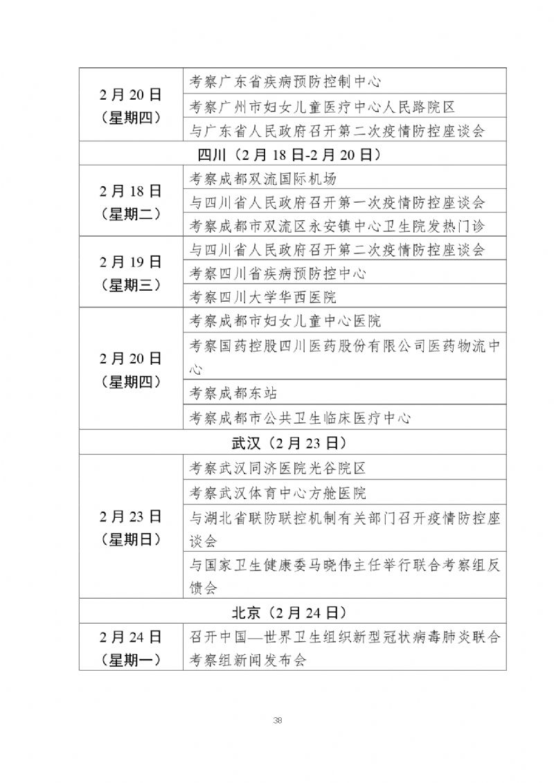
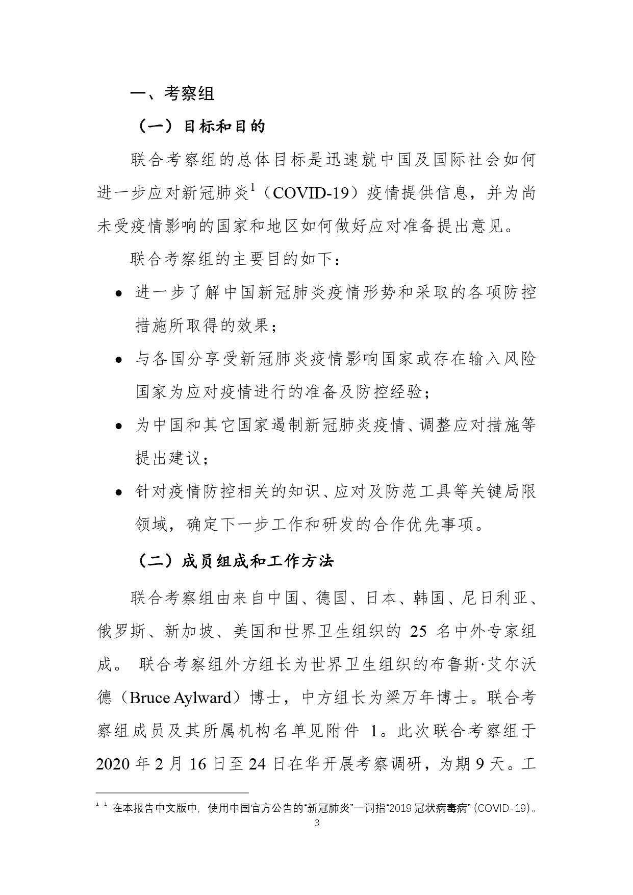
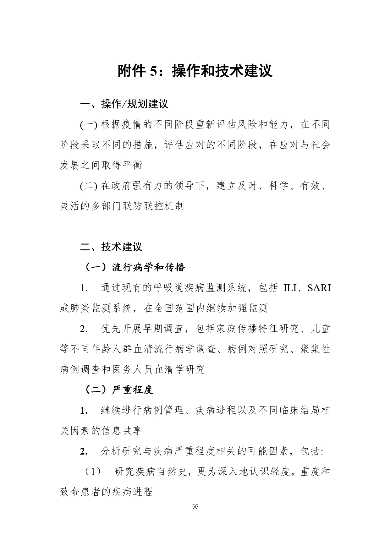
2月29日,国家疾病预防控制局发布《中国-世界卫生组织新型冠状病毒肺炎(COVID-19)联合考察报告》,对重视问题、主要发现、中国和全球应对措施及下一步工作进行了阐述,并且公布了部分实验室检验、诊断与病毒学、研发等方面详细的技术调查结果。

具体内容如下:
上篇:
下篇:
来源: 作者: 时间:2020-3-1 阅读:
2月29日,国家疾病预防控制局发布《中国-世界卫生组织新型冠状病毒肺炎(COVID-19)联合考察报告》,对重视问题、主要发现、中国和全球应对措施及下一步工作进行了阐述,并且公布了部分实验室检验、诊断与病毒学、研发等方面详细的技术调查结果。

具体内容如下:
上篇:
下篇:
Copyrights © 2017-2025 All Rights Reserved 版权所有 非凡娱乐 设计制作 证书编号:(甘)-非经营性-2024-0018