11种中成药、23种饮片,被纳入疫情防控重点保障物资清单
来源:国家工信部 作者: 时间:2020-2-16 阅读:
根据《关于支持新型冠状病毒感染的肺炎疫情防控有关税收政策的公告》(财政部 税务总局公告2020年第8号)相关要求,我部确定了疫情防控重点保障物资清单中医疗应急保障物资的具体范围,形成疫情防控重点保障物资(医疗应急)清单,现予以公布。该清单将视疫情防控需要进行动态调整。
其中中医治疗药品包括:
中成药:藿香正气胶囊(丸、水、口服液)、金花清感颗粒、连花清瘟胶囊(颗粒)、疏风解毒胶囊(颗粒)、防风通圣丸(颗粒)、喜炎平注射液、血必净注射液、参附注射液、生脉注射液、苏合香丸、安宫牛黄丸等中成药(以国家卫健委新型冠状病毒感染的肺炎治疗方案为准)
中药饮片:苍术、陈皮、厚朴、藿香、草果、生麻黄、羌活、生姜、槟榔、杏仁、生石膏、瓜蒌、生大黄、葶苈子、桃仁、人参、黑顺片、山茱萸、法半夏、党参、炙黄芪、茯苓、砂仁等中药饮片(以国家卫健委新型冠状病毒感染的肺炎治疗方案为准)
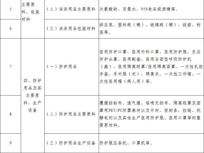
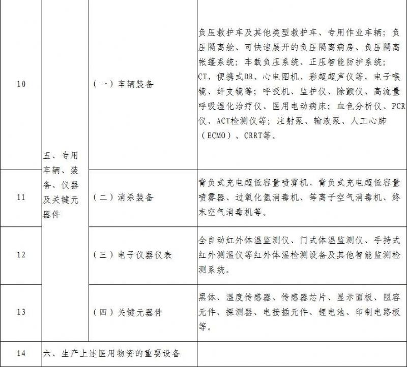
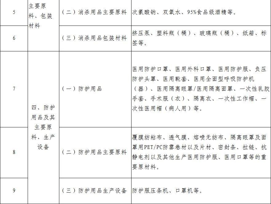
疫情防控重点保障物资(医疗应急)清单

上篇:
下篇:






