市场总局官宣:保健品≠保健食品!
来源:市场监管局官网 作者:市场监管局 时间:2018-10-17 阅读:
为了推进食品保健食品欺诈和虚假宣传整治工作向纵深发展,加强对各地整治工作的指导,全国食品保健食品欺诈和虚假宣传整治工作领导小组办公室组织编写了《食品保健食品欺诈和虚假宣传整治问答》,从基本常识、生产经营许可、标签标识、特殊食品、进口食品、虚假宣传、欺诈销售及广告审查与监管、非法添加及检测等方面,对整治相关法律法规、规定等进行了系统梳理,并采用问答的方式,便于各地监管部门在整治工作中参考。
(1)什么是食品?
食品是指“各种供人食用或者饮用的成品和原料以及按照传统既是食品又是中药材的物品,但是不包括以治疗为目的的物品”。
(2)什么是特殊食品?
《食品安全法》第七十四条规定“特殊食品”是指保健食品、特殊医学用途配方食品、婴幼儿配方食品等。
(3)什么是保健食品?
保健食品,是指声称具有保健功能或者以补充维生素、矿物质等营养物质为目的的食品。即适宜于特定人群食用,具有调节机体功能,不以治疗疾病为目的,并且对人体不产生任何急性、亚急性或慢性危害的食品。
(4)“保健品”与“保健食品”的区别?
保健食品具有明确的法律定位,保健食品的监管法律依据为《中华人民共和国食品安全法》,产品属性为食品。“保健品”没有明确的法律定义,一般是对人体有保健功效产品的泛称,诸多媒体报道中涉及的保健品,实为内衣、床垫、器械、理疗仪、饮水机等,而非食品或保健食品。
宣传报道和监管执法过程中,首先应依法辨别产品属性,清晰界定产品是食品还是用品,是保健食品、普通食品还是有毒有害食品,报道、文件和文书中应根据产品的实际属性,依法规范表述产品名称,不能一概笼统表述为“保健品”,造成事实不清、监管错位和信息误导。
(5)食品保健食品欺诈和虚假宣传整治的重点问题有哪些?
食品、保健食品欺诈和虚假宣传整治,必须坚持问题导向,治理以下5类违法违规行为:
一、是未经许可生产、经营、进口食品和保健食品行为;
二、是食品和保健食品标签虚假标识声称行为;
三、是利用网络、会议营销、电视购物、直销、电话营销等方式违法营销宣传、欺诈销售食品和保健食品行为;
四、是未经审查发布保健食品广告以及发布虚假违法食品和保健食品广告行为;
五、是其他涉及食品、保健食品欺诈和虚假宣传等违法违规行为。
(6)《食品安全法》对预包装食品(含保健食品)标签标识禁止虚假宣传,有哪些条款作出了规定?
《食品安全法》第七十一条规定,食品和食品添加剂的标签、说明书,不得含有虚假内容,不得涉及疾病预防、治疗功能。生产经营者对其提供的标签、说明书的内容负责。食品和食品添加剂的标签、说明书应当清楚、明显,生产日期、保质期等事项应当显著标注,容易辨识。食品和食品添加剂与其标签、说明书的内容不符的,不得上市销售。
《食品安全法》第七十八条规定,保健食品的标签、说明书不得涉及疾病预防、治疗功能,内容应当真实,与注册或者备案的内容相一致,载明适宜人群、不适宜人群、功效成分或者标志性成分及其含量等,并声明“本品不能代替药物”。保健食品的功能和成分应当与标签、说明书相一致。
(7)原卫生部公布的可用于保健食品的物品名单,有哪些品种?
人参、人参叶、人参果、三七、土茯苓、大蓟、女贞子、山茱萸、川牛膝、川贝母、川芎、马鹿胎、马鹿茸、马鹿骨、丹参、五加皮、五味子、升麻、天门冬、天麻、太子参、巴戟天、木香、木贼、牛蒡子、牛蒡根、车前子、车前草、北沙参、平贝母、玄参、生地黄、生何首乌、白及、白术、白芍、白豆蔻、石决明、石斛(需提供可使用证明)、地骨皮、当归、竹茹、红花、红景天、西洋参、吴茱萸、怀牛膝、杜仲、杜仲叶、沙苑子、牡丹皮、芦荟、苍术、补骨脂、诃子、赤芍、远志、麦门冬、龟甲、佩兰、侧柏叶、制大黄、制何首乌、刺五加、刺玫果、泽兰、泽泻、玫瑰花、玫瑰茄、知母、罗布麻、苦丁茶、金荞麦、金樱子、青皮、厚朴、厚朴花、姜黄、枳壳、枳实、柏子仁、珍珠、绞股蓝、胡芦巴、茜草、荜茇、韭菜子、首乌藤、香附、骨碎补、党参、桑白皮、桑枝、浙贝母、益母草、积雪草、淫羊藿、菟丝子、野菊花、银杏叶、黄芪、湖北贝母、番泻叶、蛤蚧、越橘、槐实、蒲黄、蒺藜、蜂胶、酸角、墨旱莲、熟大黄、熟地黄、鳖甲。
(8)原卫生部公布的保健食品禁用物品名单,有哪些品种?
八角莲、八里麻、千金子、土青木香、山莨菪、川乌、广防己、马桑叶、马钱子、六角莲、天仙子、巴豆、水银、长春花、甘遂、生天南星、生半夏、生白附子、生狼毒、白降丹、石蒜、关木通、农吉痢、夹竹桃、朱砂、米壳(罂粟壳)、红升丹、红豆杉、红茴香、红粉、羊角拗、羊踯躅、丽江山慈姑、京大戟、昆明山海棠、河豚、闹羊花、青娘虫、鱼藤、洋地黄、洋金花、牵牛子、砒石(白砒、红砒、砒霜)、草乌、香加皮(杠柳皮)、骆驼蓬、鬼臼、莽草、铁棒槌、铃兰、雪上一枝蒿、黄花夹竹桃、斑蝥、硫磺、雄黄、雷公藤、颠茄、藜芦、蟾酥。
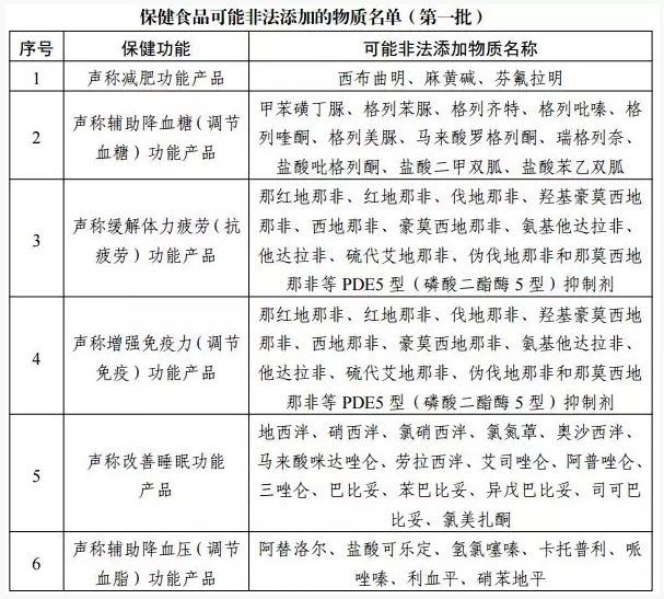
(9)保健食品可能非法添加的物质名单,有哪些品种?
根据国家食品药品监督管理局《保健食品中可能非法添加的物质名单(第一批)》(食药监办保化〔2012〕33号),保健食品可能非法添加的物质名单如下:

上篇:
下篇:



